当前位置: 首页/政务公开/法定主动公开内容
索 引 号 主题分类 其他 \ 其他
发布机构 自治区人民政府办公厅 文  号 内政办发〔2018〕76号
成文日期 2018-11-09
索 引 号
主题分类 其他
发布机构 自治区人民政府办公厅
文  号 内政办发〔2018〕76号
成文日期 2018-11-09

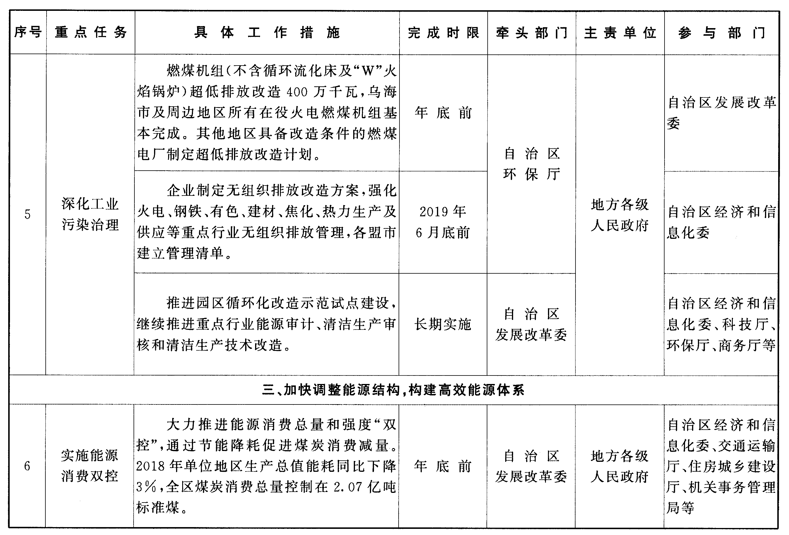
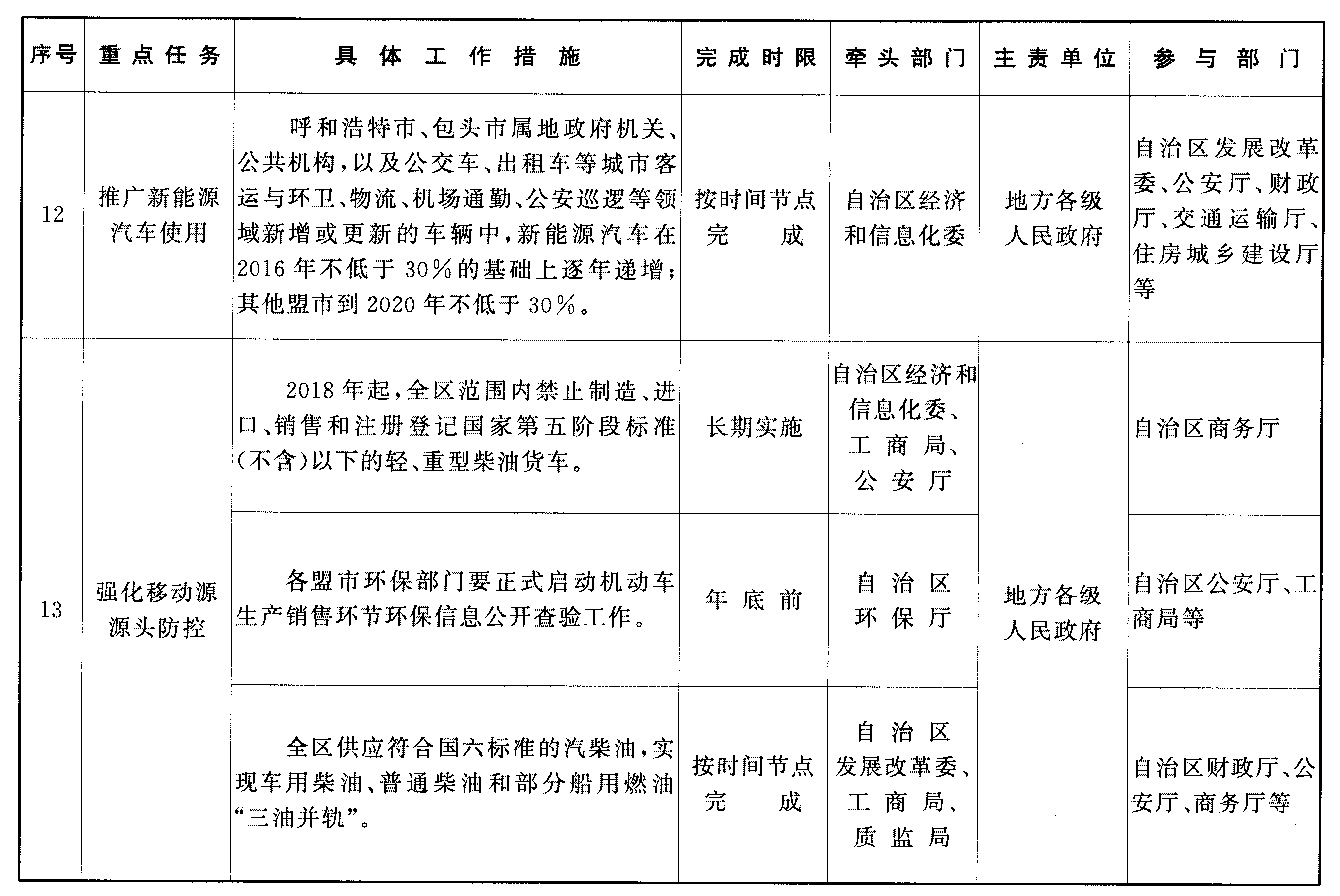
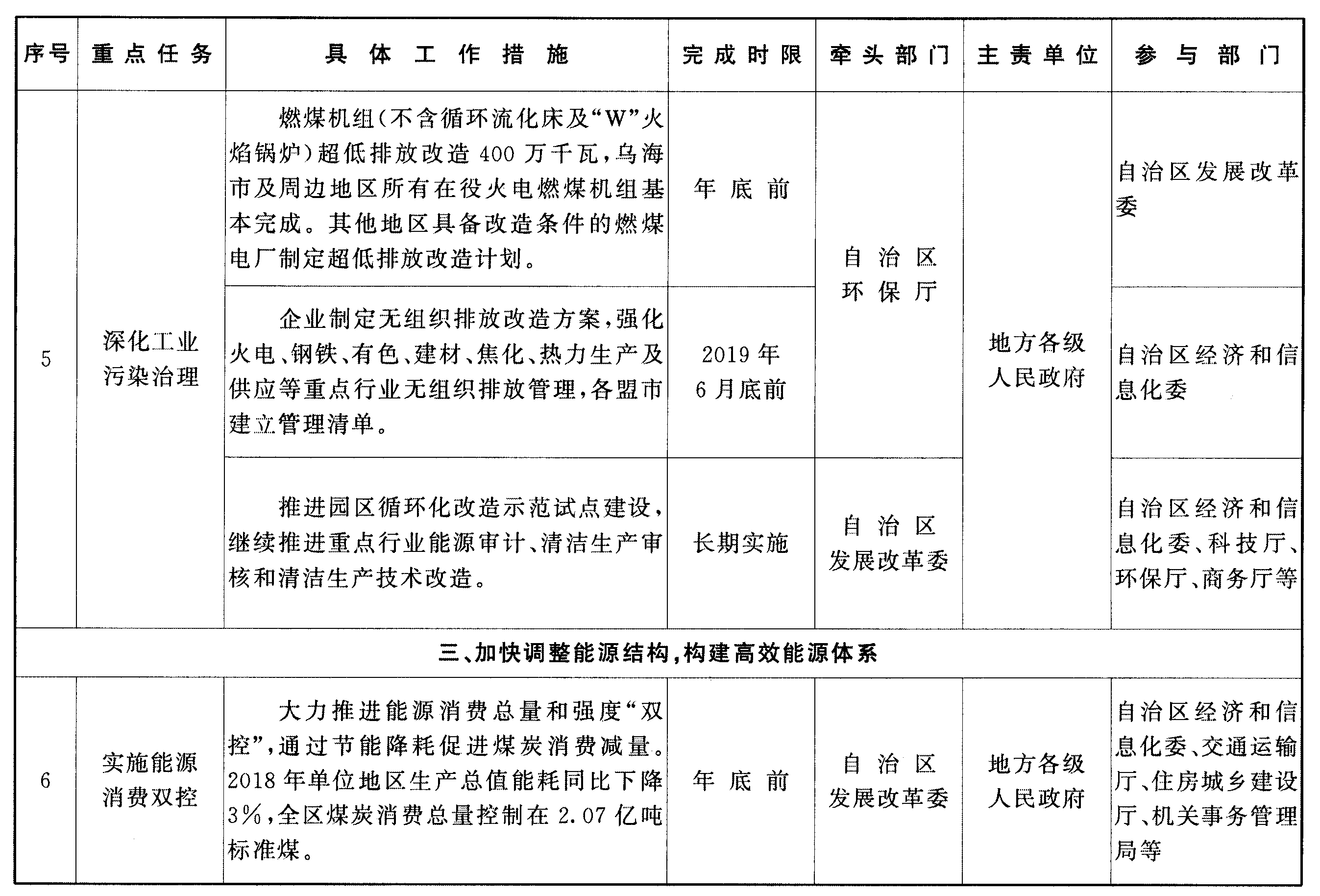
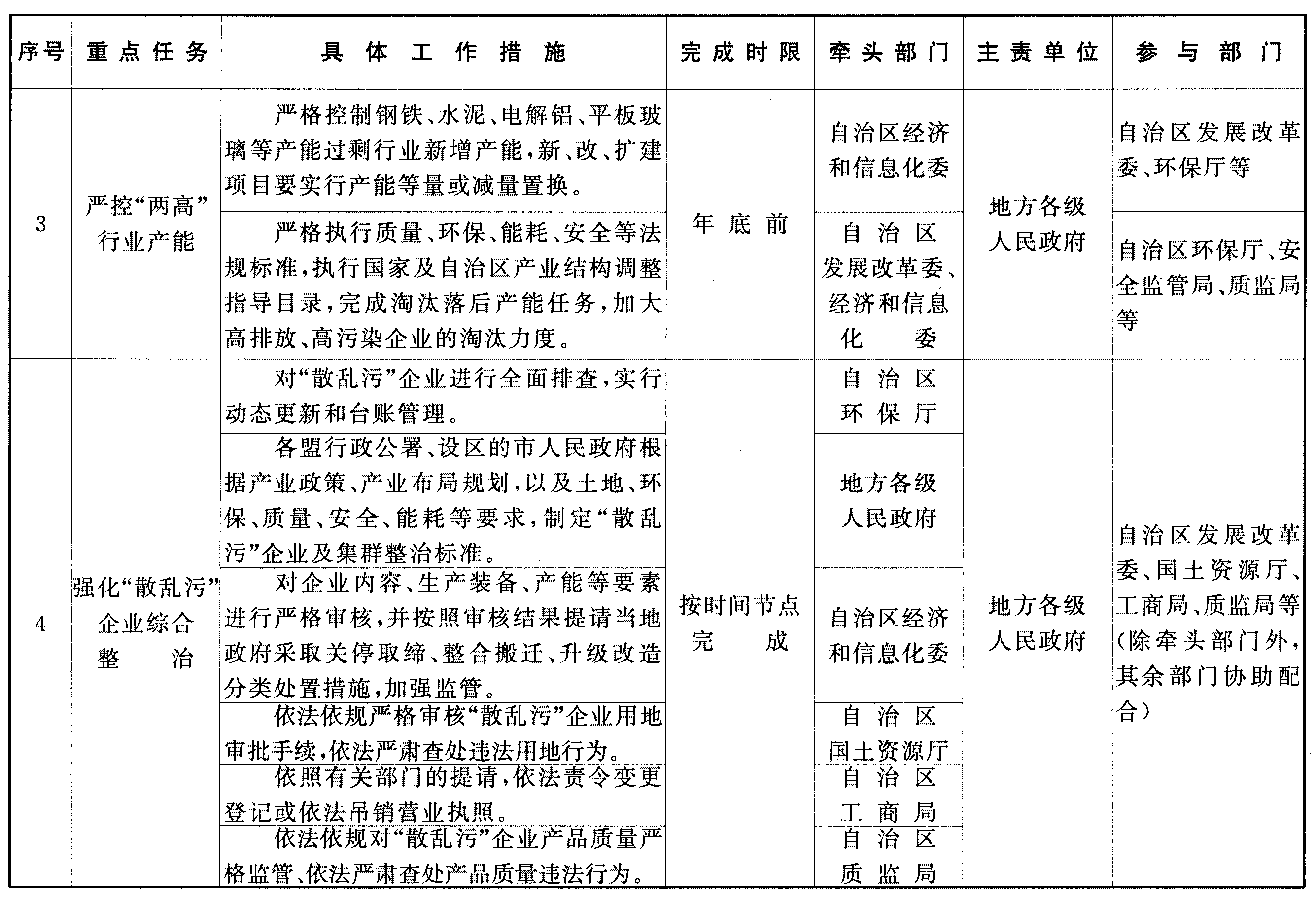
ld体育中国官方网站办公厅关于印发2018年度大气污染防治实施方案的通知

发布日期:2018-11-27 10:05
分享到:
【字体:  

各盟行政公署、市人民政府,自治区各委、办、厅、局,各大企业、事业单位:

经自治区人民政府同意,现将《内蒙古自治区2018年度大气污染防治实施方案》印发给你们,请结合实际,认真组织实施。

    2018年11月9日

(此件公开发布)






信息来源:自治区人民政府办公厅

您还未登录,请登录后进行收藏!

是否“确认”跳转到登录页?