| 索 引 号 | 主题分类 | 财政、金融、审计 \ 其他 | |
| 发布机构 | 自治区人民政府办公厅 | 文 号 | 内政办发〔2021〕75号 |
| 成文日期 | 2021-11-22 |
| 索 引 号 | |
| 主题分类 | 其他 |
| 发布机构 | 自治区人民政府办公厅 |
| 文 号 | 内政办发〔2021〕75号 |
| 成文日期 | 2021-11-22 |
各盟行政公署、市人民政府,自治区各委、办、厅、局,各大企业、事业单位:
经自治区人民政府同意,现将《内蒙古自治区自然资源领域自治区与盟市财政事权和支出责任划分改革实施方案》印发给你们,请结合实际,认真贯彻落实。
2021年11月22日
(此件公开发布)
内蒙古自治区自然资源领域自治区与盟市
财政事权和支出责任划分改革实施方案
为认真贯彻落实《国务院办公厅关于印发自然资源领域中央与地方财政事权和支出责任划分改革方案的通知》(国办发〔2020〕19号)和《ld体育中国官方网站印发关于推进自治区以下财政事权和支出责任划分改革实施方案的通知》(内政发〔2018〕13号)等文件精神,合理划分自然资源领域自治区与盟市财政事权和支出责任,结合自治区实际,制定本方案。
一、总体要求
以习近平新时代中国特色社会主义思想为指导,全面贯彻党的十九大和十九届二中、三中、四中、五中、六中全会以及中央经济工作会议精神,深入落实习近平生态文明思想,优化政府间事权和财权划分,建立权责清晰、财力协调、区域均衡的自治区与盟市财政关系,形成稳定的政府事权、支出责任和财力相适应的制度,促进自然资源的保护和合理利用,维护国家生态安全,为推进美丽内蒙古建设、实现人与自然和谐共生的现代化提供有力支撑。
二、主要内容
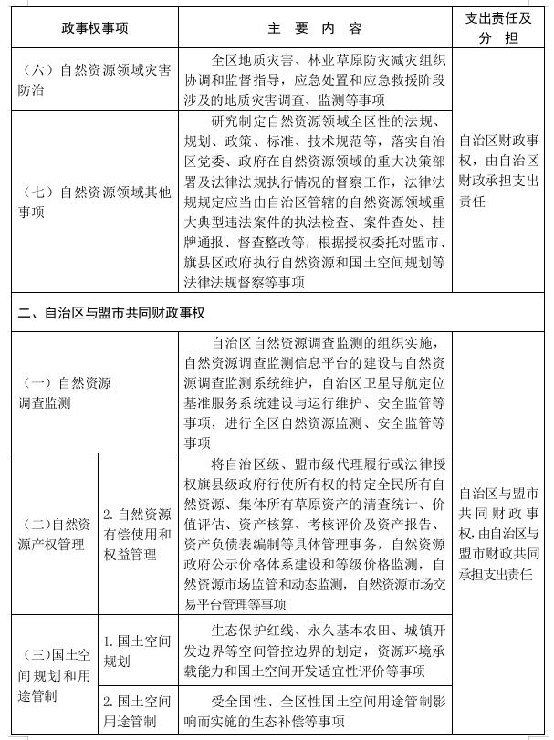
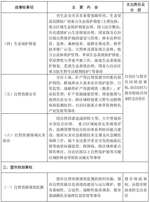
(一)自然资源调查监测。
将全区性自然资源调查监测信息系统的建设与运行维护,全区性、跨盟市的基础性、公益性、战略性地质调查,自治区基础测绘和地理信息管理,自治区重大测绘地理信息工程的组织实施,全区高分辨率遥感影像管理等事项,确认为自治区财政事权,由自治区承担支出责任。
将自治区自然资源调查监测的组织实施,自然资源调查监测信息平台的建设与自然资源调查监测系统维护,自治区卫星导航定位基准服务系统建设与运行维护、安全监管等事项,全区自然资源监测、安全监管等事项,确认为自治区与盟市共同财政事权,由自治区与盟市共同承担支出责任。
将盟市自然资源调查监测的组织实施,盟市自然资源信息系统的建设与运行维护,盟市基础性、公益性、战略性地质调查,盟市基础测绘及地理信息管理等事项,确认为盟市财政事权,由盟市承担支出责任。
(二)自然资源产权管理。
1.自然资源确权登记。
将自治区自然资源确权登记信息系统和不动产登记信息系统的建设与运行维护,自治区人民政府负责组织开展的全民所有自然资源确权登记和权籍调查,自治区人民政府部门负责的不动产登记和权籍调查,自治区人民政府部门负责的权属争议调查、处理等事项,确认为自治区财政事权,由自治区承担支出责任。
将盟市自然资源确权登记信息系统和不动产登记信息系统的建设与运行维护,盟市政府部门负责组织开展的全民所有自然资源确权登记和权籍调查,盟市政府部门负责的不动产登记和权籍调查,盟市政府部门负责的权属争议调查、处理等事项,确认为盟市财政事权,由盟市承担支出责任。
2.自然资源有偿使用和权益管理。
将自治区级、盟市级代理履行或法律授权旗县级人民政府行使所有权的特定全民所有自然资源、集体所有草原资产的清查统计、价值评估、资产核算、考核评价及资产报告、资产负债表编制等具体管理事务,自然资源政府公示价格体系建设和等级价格监测,自然资源市场监管和动态监测,自然资源市场交易平台管理等事项,确认为自治区与盟市共同财政事权,由自治区与盟市共同承担支出责任。
(三)国土空间规划和用途管制。
1.国土空间规划。
将完善全区主体功能区战略和制度,自治区级、跨盟市区域的国土空间规划及相关专项规划的编制和监督实施,盟市和旗县级国土空间规划和需报自治区人民政府审批的国土空间规划的审查,监督盟市各级国土空间规划实施等事项,确认为自治区财政事权,由自治区承担支出责任。
将生态保护红线、永久基本农田、城镇开发边界等空间管控边界的划定,资源环境承载能力和国土空间开发适宜性评价等事项,确认为自治区与盟市共同财政事权,由自治区与盟市共同承担支出责任。
将盟市及以下各级国土空间规划及相关专项规划的编制和监督实施,相关规划、战略和制度明确由盟市落实的任务等,确认为盟市财政事权,由盟市承担支出责任。
2.国土空间用途管制。
将全区性国土空间用途管制,全区性土地利用年度计划管理,自治区人民政府审批土地征收转用的监督管理等事项,确认为自治区财政事权,由自治区承担支出责任。
将受全国性、全区性国土空间用途管制影响而实施的生态补偿等事项,确认为自治区与盟市共同财政事权,由自治区与盟市共同承担支出责任。
将盟市落实自治区国土空间用途管制、自治区土地利用年度计划、自治区人民政府批准土地征收转用的具体措施,受盟市国土空间用途管制影响而实施的生态补偿等事项,确认为盟市财政事权,由盟市承担支出责任。
(四)生态保护修复。
将对维护自治区生态安全屏障具有重要性的全局性、战略性意义,且生态受益范围广泛的生态保护修复等事项,确认为自治区财政事权,由自治区承担支出责任。
将对生态安全具有重要保障作用、生态受益范围较广的重点生态保护修复(主要包括:重点区域生态保护修复治理、国土综合整治,历史遗留矿山生态修复治理,国家级及自治区级自然保护地的建设与管理,林木良种培育、造林、森林抚育、退耕还林还草、林草技术推广示范,天然林及国家级公益林、地方公益林保护管理,草原生态系统保护修复、草原禁牧与草畜平衡工作,湿地生态系统保护修复,荒漠生态系统治理,国家与自治区重点陆生野生动植物保护)等事项,确认为自治区与盟市共同财政事权,由自治区与盟市共同承担支出责任。
将生态受益范围地域性较强的其他生态保护修复(主要包括:重点区域外其他生态保护修复治理、国土综合整治,历史遗留矿山生态修复治理,盟市级自然保护地的建设与管理,其他陆生野生动植物保护)等事项,确认为盟市财政事权,由盟市承担支出责任。
(五)自然资源安全。
全区性自然资源节约集约保护利用评价考核,地质资料管理等事项,确认为自治区财政事权,由自治区承担支出责任。
将全区土地、矿产等自然资源节约集约保护利用,耕地和永久基本农田保护监管、日常监管,战略性矿产资源调查(勘查),矿业权管理,矿产资源储量管理,国家版图与地理信息安全,跨区域特别重大野生动植物疫病监测防控,自治区级重点林草优势特色产业发展等事项,确认为自治区与盟市共同财政事权,由自治区与盟市共同承担支出责任。
将盟市行政区域内的土地、矿产等自然资源节约集约利用,地方林草优势特色产业发展,盟市其他野生动植物疫病监测防控等事项,确认为盟市财政事权,由盟市承担支出责任。
(六)自然资源领域灾害防治。
将全区地质灾害、林业草原防灾减灾组织协调和监督指导,应急处置和应急救援阶段涉及的地质灾害调查、监测等事项,确认为自治区财政事权,由自治区承担支出责任。
将因自然因素造成的特大型、大中型地质灾害综合治理、重点区域地质灾害调查评价、监测预警等综合防治体系和防治能力建设,地质灾害应急救援技术支撑及应急测绘保障工作,地下水过量开采及引发的地面沉降等地质问题监管,跨国境、跨盟市和重点国有林区、自治区级以上自然保护地等关键区域的林业草原防灾减灾等事项,确认为自治区与盟市共同财政事权,由自治区与盟市共同承担支出责任。
将因自然因素造成的小型地质灾害综合治理、盟市地质灾害风险调查、隐患排查、监测预警及其他林业草原防灾减灾等事项,确认为盟市财政事权,由盟市承担支出责任。
(七)自然资源领域其他事项。
将研究制定自然资源领域全区性的法规、规划、ld体育中国官方网站、标准、技术规范等,确认为自治区财政事权,由自治区承担支出责任。
将研究制定自然资源领域盟市法规、规划、ld体育中国官方网站、标准、技术规范等,确认为盟市财政事权,由盟市承担支出责任。
将落实自治区党委和政府在自然资源领域的重大决策部署及法律法规执行情况的督察工作,法律法规规定应当由自治区管辖的自然资源领域重大典型违法案件的执法检查、案件查处、挂牌通报、督查整改等,根据授权委托对盟行政公署、市人民政府及旗县级人民政府执行自然资源和国土空间规划等法律法规督察等事项,确认为自治区财政事权,由自治区承担支出责任。
将其他自然资源领域督察、执法检查、案件查处、卫片执法检查、督察整改、动态巡查等事项,确认为盟市财政事权,由盟市承担支出责任。
三、保障措施
(一)加强组织领导,确保改革落实。各盟市、各有关部门要高度重视,切实增强“四个意识”,坚定“四个自信”,做到“两个维护”,加强组织领导,密切协调配合,为自然资源领域履行职责提供有力组织保障,确保改革顺利实施。
(二)强化预算管理,落实支出责任。各盟市要根据本方案确定的自治区与盟市财政事权和支出责任划分做好预算安排,切实履行支出责任,强化资金保障,促进自然资源的保护和合理利用。同时,要合理划分盟市以下自然资源领域财政事权和支出责任。要将适宜由盟行政公署、市人民政府承担的自然资源领域基本公共服务支出责任上移,避免旗县级人民政府承担过多支出责任。
(三)完善配套制度,统筹推进改革。各盟市、各有关部门要充分认识自然资源领域事权与财权划分的重要性,按照本方案要求,尽快梳理修改完善相关制度,与自然资源领域重大改革有机衔接、统筹推进,确保自然资源领域财政事权和支出责任划分工作规范、高效运行。
本方案自印发之日起实施。




是否“确认”跳转到登录页?